Skip to main content
Search
Search This Blog
eCircuits
Home
About Us
Investors
Examples
Datasheets Power
Datasheets Modulation
Datasheets Power Amplifiers
Videos
Links
More…
Share
Get link
Facebook
X
Pinterest
Email
Other Apps
Datasheets Modulation
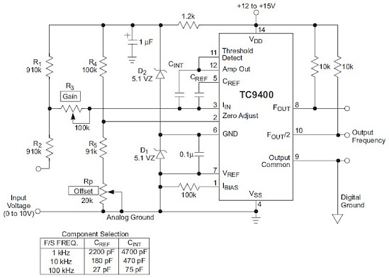
Modulation Circuit
Functional Block Diagram
Pins
Comments
Comments
Post a Comment